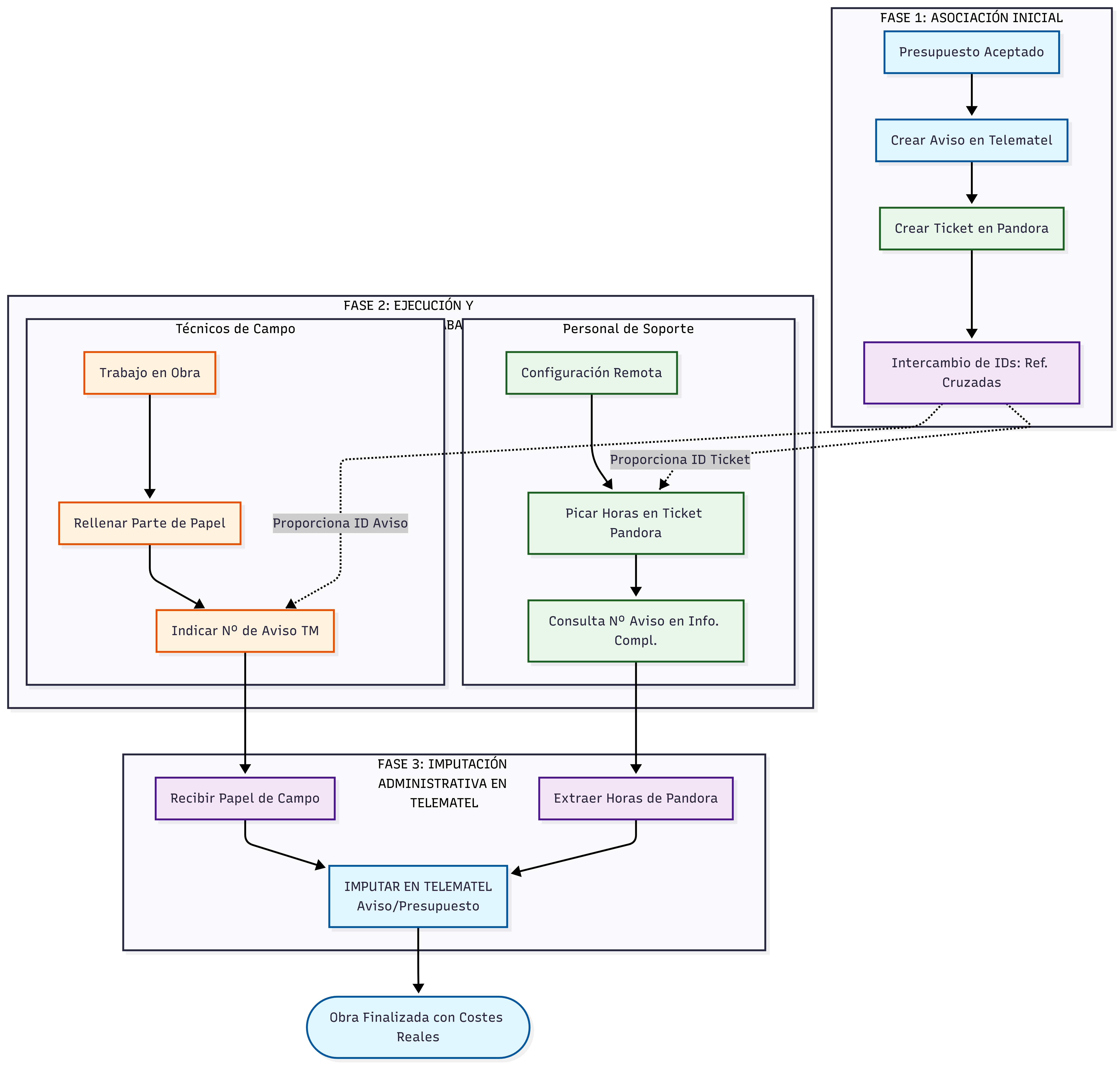
Este es el recorrido de la información desde que el cliente dice "sí" hasta que ambas plataformas están sincronizadas:
El origen de la operación económica.
Aquí es donde conectamos ambos mundos.
Nº de Presupuesto y el Nº de Aviso en la mano, te diriges a Pandora ITSM.La plataforma de cara al cliente y seguimiento técnico.
[Número de Telematel][Número de Telematel]Para que el Aviso "sepa" dónde está su ticket.
Nº de Ticket de Pandora.Imagina que estos son tus tres documentos físicos unidos por clips:
| Documento | Contiene el ID de... | ¿Dónde lo busco? |
|---|---|---|
| Presupuesto (TM) | --- | Origen |
| Aviso (TM) | Ticket Pandora | En la pestaña "Propiedades" |
| Ticket (Pandora) | Presupuesto + Aviso | En "Información Complementaria" |
Este mapa te sirve para crear un Procedimiento Operativo Estándar (SOP). Si entra un operador nuevo, solo tiene que seguir estos pasos para asegurar que la información nunca se pierda.
Lo que habemos diseñado es un sistema de conciliación de datos. Tenemos dos "canales de entrada" de costes que convergen en el Aviso de Telematel gracias a los números de referencia que actúan como "pegamento".
Este mapa muestra cómo los dos tipos de operarios alimentan la obra/presupuesto.
Nº de Aviso (que el operador le dio al inicio).Nº de Aviso en Telematel.Nº de Aviso en la "Información Complementaria", el técnico sabe a qué obra pertenece su trabajo sin entrar en Telematel.| Origen del Trabajo | Documento de Registro | Referencia de Enlace | Destino Final (Coste) |
|---|---|---|---|
| Obra (Campo) | Parte de Papel | Nº Aviso | Telematel (Directo) |
| Soporte (Remoto) | Ticket Pandora | Nº Ticket / Nº Aviso | Telematel (Vía Admin) |
Este código incluye el Hito de Control y la Fase de Cierre que acabas de describir.
Fragmento de código
graph TD
%% Estilos
classDef tm fill:#e1f5fe,stroke:#01579b,stroke-width:2px;
classDef pan fill:#e8f5e9,stroke:#1b5e20,stroke-width:2px;
classDef admin fill:#f3e5f5,stroke:#4a148c,stroke-width:2px;
classDef control fill:#fff9c4,stroke:#fbc02d,stroke-width:2px;
classDef cierre fill:#ffcdd2,stroke:#b71c1c,stroke-width:2px;
subgraph Apertura [1. INICIO Y VINCULACIÓN]
A1[Presupuesto Aceptado TM]:::tm --> A2[Crear Aviso TM + Ticket Pandora]:::admin
A2 --> A3[Cruce de IDs en ambas plataformas]:::admin
end
subgraph Ejecucion [2. EJECUCIÓN Y COSTES]
E1[Técnicos Campo: Parte Papel]:::admin
E2[Soporte: Horas en Ticket Pandora]:::pan
end
subgraph Control [3. HITO DE CONTROL]
C1{¿Hay horas en Pandora<br/>PENDIENTES?}:::control
C1 -- SÍ --> C2[Admin traslada horas a TM]:::admin
C2 --> C3[Estado Ticket: IMPUTADO]:::control
end
subgraph Cierre [4. CIERRE Y FACTURACIÓN]
F1([FIN DE OBRA]) --> F2[CIERRE TICKET PANDORA]:::cierre
F2 -- "Bloqueo de imputaciones" --> F3[Cierre de Obra en Telematel]:::tm
F3 --> F4[GENERACIÓN DE FACTURA]:::tm
end
%% Conexiones principales
A3 --> E1 & E2
E2 --> C1
E1 --> F1
C3 --> F1
